脫硫廢水水質成分復雜,污染物種類繁多,其污染物主要來源于燃煤、油和脫硫劑(石灰石)。煤中含有氟、氯、磷、汞、鉛、鎳、鍋、鉻等元素,在其燃燒過程中會形成不同化合物,一部分化合物會隨煙氣進入石灰漿液中。此外,石灰漿液中也會帶入部分雜質,如鈣、鎂、鉀、氯等。
脫硫廢水水質特點:
(1)水質呈弱酸性,pH值一般為 4.1~6.5;
(2)水質不穩定:脫硫廢水水質成分很大程度上受到燃煤電廠使用煤種類、石灰石純度、脫硫氧化風量、吸收塔的Cl—控制濃度和濃縮倍率等因素的影響,因此,同一設備的脫硫廢水在不同出水時段其水質成分也存在較大差別;
(3)懸浮物含量高:脫硫廢水中懸浮物質含量一般為7000~20000 mg/L,主要來自于煙氣中雜質及石灰漿液中存在的難溶鹽沉淀物等。
(4)含鹽量高:脫硫廢水中含鹽量較高,一般為10000~40000 mg/L。主要含有Ca2+、Mg2+, Cl—, SO42—,其主要來自于燃煤煙氣、石灰石及脫硫用水。另外,還含有一類污染物Cd, Hg, Cr,As,Pb,Ni等重金屬離子和二類污染物Cu. Zn.氟化物、硫化物等。
脫硫廢水水質處理工藝流程
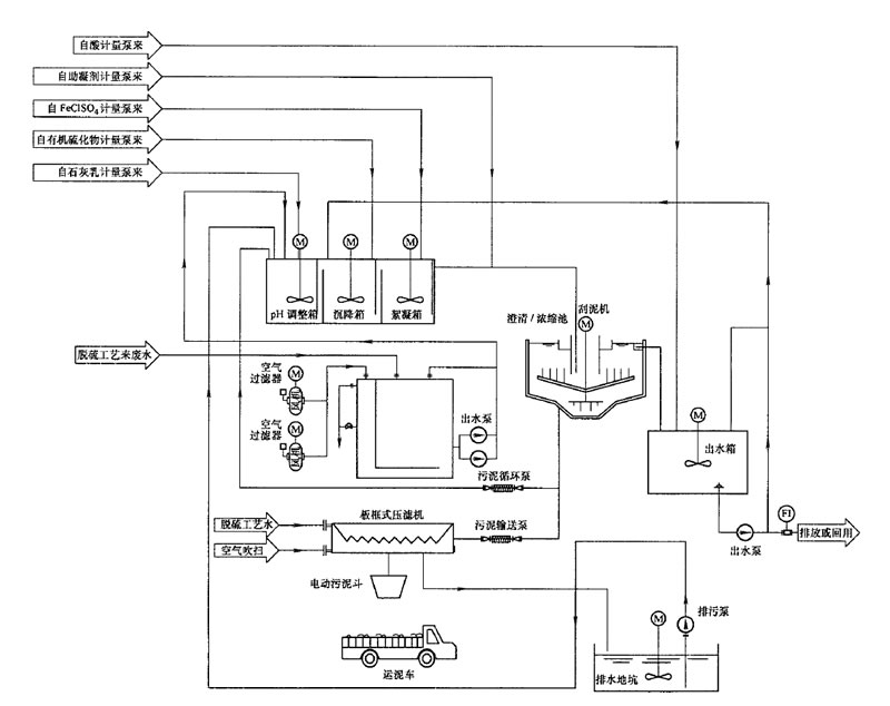
1.一般脫硫廢水處理工藝
廢水首先經收集池預曝氣,增加水體溶氧并氧化還原態硫化物,后進入中和池,再經中和均質后,在化學藥劑作用下進行絮凝沉淀,清液根據出水要求選擇是否深度處理,污泥脫水后外排或回收利用。

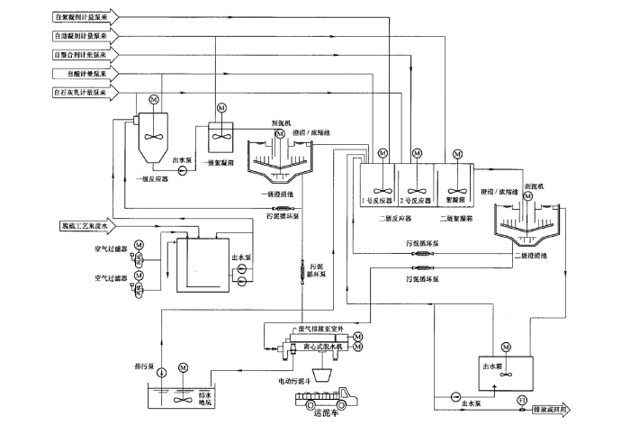
2.高氟脫硫廢水處理工藝
在中和、絮凝、沉淀的工藝上加設脫氟工藝,脫氟工藝一般選用化學沉淀法,即向廢水中投加石灰或氯化鈣等使氟沉淀去除。

